Please enable JS

POLİTİKALAR

ŞİKAYET - İTİRAZ PROSEDÜRÜ

1.AMAÇ

AUTO-TÜRK, ilgili taraflardan gelen şikâyetlerin incelenmesi, gerektiğinde düzeltici faaliyetlerinin başlatılması, muayene sonuçlarının kalitesini gözlemek, hizmet kalitesinin arttırılmasını etkin olarak gerçekleştirmek, iyileştirme ve geliştirme çalışmalarına veri teşkil etmesi için izlenen yöntemleri tam olarak açıklamaktır.

2.KAPSAM

Bu prosedür, AUTO-TÜRK ’ün muayene faaliyetleri, değerlendirme ve rapor süreçleri ile muayene ettiği veya edeceği müşterilerin muayene hizmet süreçlerinde ilgili çalışmalarıyla veya herhangi bir konudaki şikâyet ve itirazların ele alınışı ve çözümü ile ilgili hususları kapsar.

3.SORUMLULUK

3.1 Genel Müdür
3.2 Kalite Müdürü
3.3 Teknik Müdür
3.4 Tüm Personel

4.TANIMLAR ve KISALTMALAR

Şikâyet: Herhangi bir kişi ya da kuruluşun AUTO-TÜRK’ nın faaliyetleri veya sonuçlarıyla ilgili olarak bildirdiği, cevaplandırılması beklenen memnuniyetsizliktir.
İtiraz: AUTO-TÜRK’ ün muayeneye ilişkin vermiş olduğu kararın yeniden değerlendirilmesine dair talebidir. İtirazlar da şikâyetler kapsamında değerlendirilir.

5.UYGULAMA

5.1 Şikâyet ve İtirazların Alınması

Müşteriler şikâyet veya itirazlarını yazılı veya sözlü olarak bildirirler. Şikâyet veya itirazı alan personel Teknik Müdür ve/veya Kalite Müdürüne bildirir. Şikâyet veya itiraz açık olmaması durumunda, Teknik Müdür müşteriyle iletişime geçer ve şikâyet veya itiraz ilgili ayrıntılı bilgiyi alır. Kalite Müdürü, şikâyet veya itiraz ilgili bilgiyi FR.08 Müşteri Şikâyet veya İtiraz Formu kaydeder ve FR.09 Müşteri Şikâyet veya İtiraz Takip Formuna işlenir.

Alınan şikâyetler genel olarak AUTO-TÜRK uygulamaları, personeli, prosesleri veya prosedürleri hakkında ise öncelikle şikâyetin yanlış anlamadan kaynaklanıp kaynaklanmadığı tespit edilir. Yanlış anlamadan kaynaklanıyorsa öncelikli olarak çözümlenir ve yapılan işlemle ilgili açıklamalar Kalite Müdürü ve Genel Müdüre raporlanır. Söz konusu açıklama, ilgili personel tarafından şikâyet sahibine iletilerek şikâyet sonuçlandırılır.

Şikâyet ve itirazın muayene ile ilgili olup olmadığı ve konunun değerlendirilmesi, aksiyonların belirlenmesi ve şikâyetin giderildiğine dair kararın alınması ile ilgili sorumlular ve şikâyet veya itiraz değerlendirme konularında sorumlulukları aşağıdaki tabloda belirtilmiştir. Şikâyetler ve itirazlar ilgili her durum FR.08 Müşteri Şikâyet veya İtiraz Formuna işlenir.

Şikâyet veya İtirazların konusu

Şikâyet veya İtirazların konusu ile ilgili karar veren değerlendiren/karar veren

Muayeneler ilgili şikâyet veya itiraz Teknik Müdür/ Genel Müdür veya Kalite Müdürü/Genel Müdür
Hizmet kalitesi ile ilgili şikâyet veya itiraz Kalite Müdürü/Genel Müdür

AUTO-TÜRK faaliyetleri hakkındaki şikâyetler genel olarak;

• Başvuruların ele alınışı,
• Muayene yapılması,
• Muayene için geçen süre,
• Muayene sırasında denetçi ekibinin performansının, hal ve davranışının başvuru sahibi veya akredite kuruluşça uygun bulunmaması,
• AUTO-TÜRK personelinin hizmet performansının başvuru sahibi tarafından yeterli bulunmaması,
• Muayeneye konu bir başvurunun AUTO-TÜRK tarafından kısmen veya tamamen reddedilmesi,
AUTO-TÜRK faaliyetleri hakkındaki itiraz başvurusu, ekinde objektif delillerin bulunduğu bir yazı ile yapılmalıdır. İtiraz başvurusu aşağıdaki bilgileri içermelidir:
• İtiraz konusu raporun tarih ve numarası,
• İtirazın nedenleri veya gerekçeleri,
• Başvuruyu yapan kuruluş ve kişinin ismi,
• Konu ile ilgili kişi ve iletişim bilgileri

Değerlendirme sonucunda, muayene tekrarı gerekmeyen hususlar, ilgili tarafa gerekçesiyle birlikte yazılı olarak bildirilir. Muayene tekrarı yapılması gerektiğinde ilgili taraf muayene katılma talebinde bulunursa Teknik Müdür ve ilgili taraf görüşme yapar. İlgili taraf muayeneye katılmak istemiyorsa analiz tekrarı yapılarak ilgili taraf bilgilendirilir.

İlgili tarafın, Muayene Personeli ile birlikte yaptığı muayene tekrarı esnasında herhangi bir anlaşmazlık çıkması halinde, konu Teknik Müdür ve Genel Müdüre bildirilir. İşlemin devamı konusunda karar verilirse, verilen karar FR.08 Müşteri Şikâyet veya itiraz Formuna Kalite Müdürü tarafından kaydedilir. Yapılan tekrar muayenelerinde sonuçların farklı çıkması durumunda; aynı muayene uygulandığı diğer hizmetlere ait etkisi de düşünülerek PRS.09 Uygun Olmayan Hizmet Prosedürü’ne göre işlemler uygulanır.

Şikâyet veya itirazları ele alma prosesinin tamamında alınan kararlardan sorumludur. Kararlar ve faaliyetlerin bitiminden itibaren müşteriye geri bildirim süresi maksimum 15 gündür ve FR.10 Müşteri Şikâyet Ve İtiraz Sonuç Bildirim Formu ile müşteriye bildirilir. İtiraz ve şikâyetle ilgili yapılan her değerlendirme, faaliyet ve sonuçları kayıt altına alınır ve itiraz/şikâyet veya itiraz sahibine tüm aşamalarla ilgili yazılı olarak bilgilendirilir.

Şikâyet veya itiraz ele alınması konusu, talep eden her türlü ilgili taraf için erişilebilirdir ve proses https://www.auto-turk.com.tr/ adresinde yayınlanmıştır. Ayrıca şikâyet veya itiraz prosesi https://www.auto-turk.com.tr/ ile başlatılabilir.

5.2 Şikâyet veya itiraz Değerlendirilmesi ve Çözülmesi

Alınan şikâyet veya itiraz Teknik Müdür ve Kalite Müdürü tarafından ön değerlendirme yapılarak muayeneye ait olduğu konusu değerlendirilir. Değerlendirme sonucunda, şikâyet veya itiraz giderilmesine yönelik bir faaliyet yapılıp yapılmayacağına ve düzeltici faaliyet başlatılıp başlatılmayacağına karar verilir. Gerektiği durumlarda Genel Müdürün görüşü alınır ve hemen değerlendirmeye alınır. Şikâyet veya itirazın boyutuna göre en geç 15 gün içinde sonuca bağlanır. Eğer AUTO-TÜRK dışındaki kurum ve kuruluşlardan ve 3.taraf bilgisinden dolayı beklemek gerekiyorsa bildirilen bu süre beklenir ve sonrasında şikâyet veya itiraz sonuca bağlanır.

Şikâyetle ilgili görevlendirilen personel şikâyete sebep olan hususları araştırır, muhtemel düzeltmeleri veya düzeltici/önleyici faaliyetleri belirler. Yapılan sebep analizi sonucunda, uygunsuzluk tespit edilmesi durumunda PRS.09 Uygun Olmayan Hizmet Prosedürü ve PRS.02 DÖF Prosedürü ne uygun olarak düzeltici faaliyetler gerçekleştirilir. Gerekli görülmesi durumunda, PRS.07 İç Tetkik Prosedürü’ne uygun olarak plan dışı iç tetkikler yapılabilir. Gerektiğinde ilgili birimlerle de işbirliği yapılır.

Müşteri şikâyet veya itiraz yönelik bir faaliyet yapılmayacaksa, Teknik Müdür müşteriyle iletişime geçer. Şikâyet veya itiraz neden bir faaliyet yapılmasını gerektirmediğini belirtir. Değerlendirme sonucu ilgili tarafa gerekçesiyle birlikte yazılı olarak bildirilir.

Müşteri şikâyet veya itiraz giderilmesine yönelik bir faaliyet yapılacaksa, Kalite Müdürü, Teknik Müdür ve ilgili gördüğü personelle görüşür ve şikâyet veya itiraz giderilmesi için yapılması gereken faaliyetleri planlar. Planlamada, faaliyeti gerçekleştirecek kişi ve faaliyetin tamamlanacağı tarih belirtilir. Bu bilgiler, Kalite Müdürü tarafından FR.08 Müşteri Şikâyet veya itiraz Formuna kaydedilir. Kalite Müdürü belirlenen faaliyetin tamamlanıp tamamlanmadığını takip eder.

Teknik Müdür aynı zamanda Teknik Uzman olarak çalıştığı durumlarda ve şikâyet Teknik Müdür’ün Teknik Uzman olarak çalıştığı müşteri ile ilgili olması durumunda ön değerlendirme ve şikâyet incelemesi Genel Müdür, Kalite Müdürü ve aynı konuda yetkin Teknik Uzmanında olduğu bir personelle yapılır.

5.3 Şikâyet veya itirazın Cevaplandırılması ve İlgili Tarafın Bilgilendirilmesi

Şikâyet veya itiraz giderilmesi için planlanan faaliyet tamamlandıktan sonra, Kalite Müdürü, yapılan faaliyetin sonuçlarını FR.08 Müşteri Şikâyet veya itiraz Formuna kaydeder ve FR.10 Şikâyet Ve İtiraz Sonuç Bildirim Formu müşteriye iletilmesini sağlar. Eğer müşteri, şikâyet veya itiraz giderilemediğini beyan ederse, şikâyet veya itiraz tekrar değerlendirmeye alınır. Tekrar değerlendirmeye alınan şikâyet veya itirazda bir uzlaşma sağlanamazsa, müşteri ilgili şikâyet veya itirazın çözümü amacı ile bağımsız, tarafsız bir değerlendirme gerçekleşmesi için 3. Taraf olarak İstanbul İcra ve İflas Mahkemeleri ve dairelerine yönlendirilir.

Şikâyetler konusundaki kayıtlar Kalite Müdürü tarafından analiz edilir ve şikâyetler konusunda hedef belirlenmesi için mevcut durum tespit edilir ve PRS.08 Yönetimin Gözden Geçirmesi Prosedürü çerçevesinde değerlendirilir.>Tüm aşamalar ile ilgili tablo aşağıdaki gibidir;

SIRA NO FAALİYET KM TM GM DİĞER PER.
1 Şikâyetlerin alınması U B B B
2 Şikâyetlerin kayıt edilmesi U U/İ U/İ U/İ
3 Şikâyet sahibinin bilgilendirilmesi U U/İ B U/İ
4 AUTO-TÜRK ile ilgili şikâyetlerin incelenmesi U/İ U/İ B U/İ
5 Şikâyetle ilgili kanıtların toplanması U/İ U/İ B U/İ
6 Toplanan kanıtların AUTO-TÜRK’ ün politikalarına uygunluğunun denetlenmesi U/İ U/İ B B
7 Şikâyetle ilgili yapılan faaliyetlerin raporlanması U/İ U/İ B U/İ
8 Raporun değerlendirilip onaylanması U/İ/K U/İ/K U/İ/K B
9 AUTO-TÜRK ile ilgili şikâyetlerin karara bağlanması U/İ/K U/İ/K U/İ/K B
10 İtirazların alınması U B B B
11 İtirazların değerlendirilmesi U/İ U/İ U/İ B
12 İtirazlarla ilgili yapılan faaliyetlerin raporlanması U/İ U/İ U/İ B
13 İtirazlarla ilgili nihai kararın alınması U/İ/K U/İ/K U/İ/K B
14 Şikâyet ve itirazlarla ilgili cevabi yazının hazırlanması U/İ/K U/İ/K U/İ/K B
15 Şikâyet ve itirazlarla ilgili alınan kararların şikâyet/itiraz sahibine bildirilmesi U/İ U/İ U/İ B

U: Uygulama.

İ: İşbirliği

B: Bilgi

K: Karar

5.4.Düzeltici Faaliyet

Kalite Müdürü ve Teknik Müdür, yaptıkları değerlendirme sonucunda; şikâyet veya itirazın, Yönetim Sistemi içinde meydana gelen bir uygunsuzluktan kaynaklandığına karar vermeleri durumunda düzeltici faaliyet uygulanır. Uygulanacak olan düzeltici faaliyet PRS.02 DÖF Prosedüru’ne göre yürütülür.

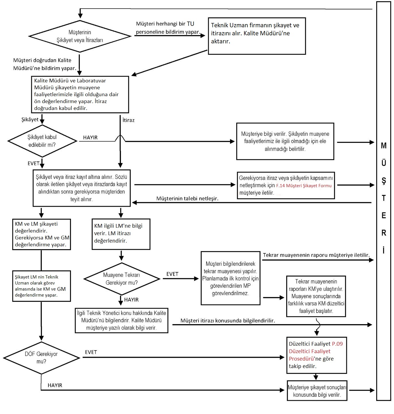
5.5. Şikâyet ve İtiraz Prosesi

Şikayet Yönetim Süreci Şeması

6.İLGİLİ DOKÜMANLAR

6.1 PRS.02 DÖF Prosedürü
6.2 PRS.07 İç Tetkik Prosedürü
6.3 PRS.08 Yönetimin Gözden Geçirmesi Prosedürü
6.4 PRS.09 Uygun Olmayan Hizmet Prosedürü

7.KAYITLAR

7.1 FR.08 Müşteri Şikâyet veya İtiraz Formu
7.2 FR.08 Müşteri Şikâyet veya İtiraz Formu
7.3 FR.10 Müşteri Şikâyet ve İtiraz Sonuç Bildirim Formu

8.REVİZYON AÇIKLAMASI

Revizyon No

Revizyon Tarihi

Madde

Açıklaması

00 05.01.2023 - İlk yayın